ABOUT VICTORIA
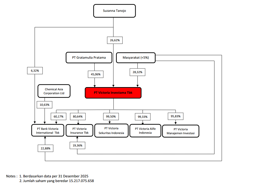
PT Victoria Investama Tbk (the Company) is a business entity engaged as an investment company. The Company has a number of Subsidiaries, namely PT Victoria Sekuritas Indonesia (VSI), PT Victoria Insurance Tbk (VINS), PT Victoria Manajemen Investasi (VMI), PT. Victoria Alife Indonesia (VLife), and PT. Bank Victoria International, Tbk (BVIC) all of which have been operational as at the end of 2017.
The Company was established on 26 October 1989 and is currently headquartered in Jakarta Selatan, Indonesia. The Company’s Articles of Association has been amended a number of times, the last of which was recorded in the Deed No. 70 dated 28 June 2023 made before Rini Yulianti, S.H., Notary in Jakarta Timur.
The Company’s main business is based on the one-stop financial solution concept, which services provided by its Subsidiaries: PT Victoria Sekuritas Indonesia (VSI) engaged in securities trading and underwriting, PT Victoria Insurance, Tbk (VINS) engaged in general insurance, PT Victoria Manajemen Investasi (VMI) engaged in asset management, PT. Victoria Alife Indonesia (VLife) engaged in life insurance, and PT. Bank Victoria International, Tbk (BVIC) engaged in conventional banking industry.
Vision
Being top-tier investment company and providing one stop financial service solutions that are trustworthy through its subsidiaries.
Mission
- Investing in companies that have good prospects in order to maximize its shareholders' value
- Providing services and up-to date information in the field of integrated financial services for customers
- Encourage sustainable development of human resources
MILESTONE
PMHETD and integrated BVIS into the Company.
Relocation of the Company's Head Office and all of its Subsidiaries to Graha BIP Building.
Relocation of BVIC Head Office to Graha BIP Building.
The subsidiary, PT. Victoria Alife Indonesia obtained a license as a Life Insurance Company from the OJK.
The company is preparing to form the Life Insurance company Alife Indonesia which will start operating in 2017.
PT. Victoria Manajemen Investasi obtained a license as an Investment Manager from the Financial Services Authority / Otoritas Jasa Keuangan (OJK)
The company conducted an Initial Public Offering (IPO) and listed its shares on the Indonesia Stock Exchange with the Share Trading Code, VICO.
The company changed its name to PT. Victoria Investama.
- The company established PT. Victoria Securities Indonesia.
- The company established PT. Victoria Manajemen Investasi.
- The company relocated its head office to Panin Tower Building, Senayan City, Central Jakarta.
- The company acquired PT. Asuransi Umum Centris and changed its name to PT. Victoria Insurance.
- PT. Bank Swaguna changed its name to PT. Bank Victoria Syariah.
PT. Bank Victoria International Tbk acquired PT. Swaguna Bank.
- The company obtained a margin transaction license from Jakarta Stock Exchange.
- The company became a shareholder of PT. Bank Victoria International.
Changed the company's name to PT. Victoria Sekuritas and obtained a license as an Underwriter.
PT. Bank Victoria International conducted on Initial Public Offering (IPO) on the Jakarta Stock Exchange with Share Trading Code, BVIC.
The company is officially registered as a member of the Jakarta Stock Exchange (BEJ).
PT. Bank Victoria International was established and started to operate.
Establish as PT. Tata Sekuritas Maju and held brokerage license.







